# mapTable
返回:HashMap | 源码
# 1. 时间
HashTable产生于JDK 1.1,而HashMap产生于JDK 1.2。从时间的维度上来看,HashMap要比HashTable出现得晚一些。
# 2. 作者
以下是HashTable的作者:
以下代码及注释来自java.util.HashTable
* @author Arthur van Hoff
* @author Josh Bloch
* @author Neal Gafter
2
3
4
5
以下是HashMap的作者:
以下代码及注释来自java.util.HashMap
* @author Doug Lea
* @author Josh Bloch
* @author Arthur van Hoff
* @author Neal Gafter
2
3
4
5
6
可以看到HashMap的作者多了大神Doug Lea。不了解Doug Lea的,可以看这里。
# 3. 对外的接口(API)
HashMap和HashTable都是基于哈希表来实现键值映射的工具类。讨论他们的不同,我们首先来看一下他们暴露在外的API有什么不同。
# 3.1 Public Method
下面两张图,我画出了HashMap和HashTable的类继承体系,并列出了这两个类的可供外部调用的公开方法。

从图中可以看出,两个类的继承体系有些不同。虽然都实现了Map、Cloneable、Serializable三个接口。但是HashMap继承自抽象类AbstractMap,而HashTable继承自抽象类Dictionary。其中Dictionary类是一个已经被废弃的类,这一点我们可以从它代码的注释中看到:
以下代码及注释来自java.util.Dictionary
* <strong>NOTE: This class is obsolete. New implementations should
* implement the Map interface, rather than extending this class.</strong>
2
3
4
同时我们看到HashTable比HashMap多了两个公开方法。一个是elements,这来自于抽象类Dictionary,鉴于该类已经废弃,所以这个方法也就没什么用处了。另一个多出来的方法是contains,这个多出来的方法也没什么用,因为它跟containsValue方法功能是一样的。代码为证:
以下代码及注释来自java.util.HashTable
public synchronized boolean contains(Object value) {
if (value == null) {
throw new NullPointerException();
}
Entry tab[] = table;
for (int i = tab.length ; i-- > 0 ;) {
for (Entry<K,V> e = tab[i] ; e != null ; e = e.next) {
if (e.value.equals(value)) {
return true;
}
}
}
return false;
}
public boolean containsValue(Object value) {
return contains(value);
}
2
3
4
5
6
7
8
9
10
11
12
13
14
15
16
17
18
19
所以从公开的方法上来看,这两个类提供的,是一样的功能。都提供键值映射的服务,可以增、删、查、改键值对,可以对建、值、键值对提供遍历视图。支持浅拷贝,支持序列化。
# 3.2 Null Key & Null Value
HashMap是支持null键和null值的,而HashTable在遇到null时,会抛出NullPointerException异常。这并不是因为HashTable有什么特殊的实现层面的原因导致不能支持null键和null值,这仅仅是因为HashMap在实现时对null做了特殊处理,将null的hashCode值定为了0,从而将其存放在哈希表的第0个bucket中。我们一put方法为例,看一看代码的细节:
以下代码及注释来自java.util.HashTable
public synchronized V put(K key, V value) {
// 如果value为null,抛出NullPointerException
if (value == null) {
throw new NullPointerException();
}
// 如果key为null,在调用key.hashCode()时抛出NullPointerException
// ...
}
2
3
4
5
6
7
8
9
10
11
以下代码及注释来自java.util.HasMap
public V put(K key, V value) {
if (table == EMPTY_TABLE) {
inflateTable(threshold);
}
// 当key为null时,调用putForNullKey特殊处理
if (key == null)
return putForNullKey(value);
// ...
}
private V putForNullKey(V value) {
// key为null时,放到table[0]也就是第0个bucket中
for (Entry<K,V> e = table[0]; e != null; e = e.next) {
if (e.key == null) {
V oldValue = e.value;
e.value = value;
e.recordAccess(this);
return oldValue;
}
}
modCount++;
addEntry(0, null, value, 0);
return null;
}
2
3
4
5
6
7
8
9
10
11
12
13
14
15
16
17
18
19
20
21
22
23
24
# 4. 实现原理
本节讨论HashMap和HashTable在数据结构和算法层面,有什么不同。
# 4.1 数据结构
HashMap和HashTable都使用哈希表来存储键值对。在数据结构上是基本相同的,都创建了一个继承自Map.Entry的私有的内部类Entry,每一个Entry对象表示存储在哈希表中的一个键值对。
Entry对象唯一表示一个键值对,有四个属性:
-K key键对象-V value值对象-int hash键对象的hash值-Entry<K, V> entry指向链表中下一个Entry对象,可为null,表示当前Entry对象在链表尾部
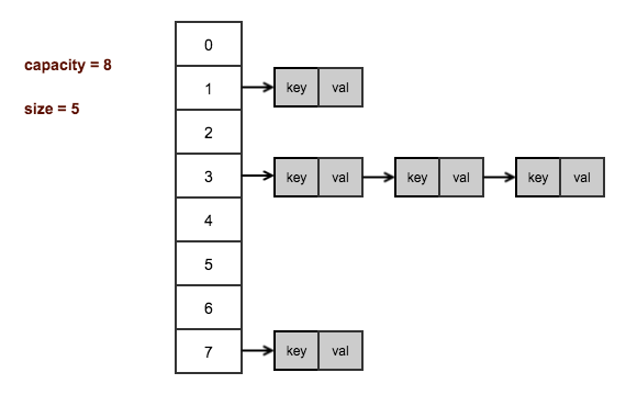
可以说,有多少个键值对,就有多少个Entry对象,那么在HashMap和HashTable中是怎么存储这些Entry对象,以方便我们快速查找和修改的呢?请看下图。

上图画出的是一个桶数量为8,存有5个键值对的HashMap/HashTable的内存布局情况。可以看到HashMap/HashTable内部创建有一个Entry类型的引用数组,用来表示哈希表,数组的长度,即是哈希桶的数量。而数组的每一个元素都是一个Entry引用,从Entry对象的属性里,也可以看出其是链表的节点,每一个Entry对象内部又含有另一个Entry对象的引用。
这样就可以得出结论,HashMap/HashTable内部用Entry数组实现哈希表,而对于映射到同一个哈希桶(数组的同一个位置)的键值对,使用Entry链表来存储(解决hash冲突)。
以下代码及注释来自java.util.HashTable
/**
* The hash table data.
*/
private transient Entry<K,V>[] table;
2
3
4
以下代码及注释来自java.util.HashMap
/**
* The table, resized as necessary. Length MUST Always be a power of two.
*/
transient Entry<K,V>[] table = (Entry<K,V>[]) EMPTY_TABLE;
2
3
4
从代码可以看到,对于哈希桶的内部表示,两个类的实现是一致的。
# 4.2 算法
上一小节已经说了用来表示哈希表的内部数据结构。HashMap/HashTable还需要有算法来将给定的键key,映射到确定的hash桶(数组位置)。需要有算法在哈希桶内的键值对多到一定程度时,扩充哈希表的大小(数组的大小)。本小节比较这两个类在算法层面有哪些不同。
初始容量大小和每次扩充容量大小的不同。先看代码:
以下代码及注释来自java.util.HashTable
// 哈希表默认初始大小为11
public Hashtable() {
this(11, 0.75f);
}
protected void rehash() {
int oldCapacity = table.length;
Entry<K,V>[] oldMap = table;
// 每次扩容为原来的2n+1
int newCapacity = (oldCapacity << 1) + 1;
// ...
}
2
3
4
5
6
7
8
9
10
11
12
13
以下代码及注释来自java.util.HashMap
// 哈希表默认初始大小为2^4=16
static final int DEFAULT_INITIAL_CAPACITY = 1 << 4; // aka 16
void addEntry(int hash, K key, V value, int bucketIndex) {
// 每次扩充为原来的2n
if ((size >= threshold) && (null != table[bucketIndex])) {
resize(2 * table.length);
}
2
3
4
5
6
7
8
可以看到HashTable默认的初始大小为11,之后每次扩充为原来的2n+1。HashMap默认的初始化大小为16,之后每次扩充为原来的2倍。还有我没列出代码的一点,就是如果在创建时给定了初始化大小,那么HashTable会直接使用你给定的大小,而HashMap会将其扩充为2的幂次方大小。
也就是说HashTable会尽量使用素数、奇数。而HashMap则总是使用2的幂作为哈希表的大小。我们知道当哈希表的大小为素数时,简单的取模哈希的结果会更加均匀(具体证明,见这篇文章),所以单从这一点上看,HashTable的哈希表大小选择,似乎更高明些。但另一方面我们又知道,在取模计算时,如果模数是2的幂,那么我们可以直接使用位运算来得到结果,效率要大大高于做除法。所以从hash计算的效率上,又是HashMap更胜一筹。
所以,事实就是HashMap为了加快hash的速度,将哈希表的大小固定为了2的幂。当然这引入了哈希分布不均匀的问题,所以HashMap为解决这问题,又对hash算法做了一些改动。具体我们来看看,在获取了key对象的hashCode之后,HashTable和HashMap分别是怎样将他们hash到确定的哈希桶(Entry数组位置)中的。
以下代码及注释来自java.util.HashTable
// hash 不能超过Integer.MAX_VALUE 所以要取其最小的31个bit
int hash = hash(key);
int index = (hash & 0x7FFFFFFF) % tab.length;
// 直接计算key.hashCode()
private int hash(Object k) {
// hashSeed will be zero if alternative hashing is disabled.
return hashSeed ^ k.hashCode();
}
2
3
4
5
6
7
8
9
以下代码及注释来自java.util.HashMap
int hash = hash(key);
int i = indexFor(hash, table.length);
// 在计算了key.hashCode()之后,做了一些位运算来减少哈希冲突
final int hash(Object k) {
int h = hashSeed;
if (0 != h && k instanceof String) {
return sun.misc.Hashing.stringHash32((String) k);
}
h ^= k.hashCode();
// This function ensures that hashCodes that differ only by
// constant multiples at each bit position have a bounded
// number of collisions (approximately 8 at default load factor).
h ^= (h >>> 20) ^ (h >>> 12);
return h ^ (h >>> 7) ^ (h >>> 4);
}
// 取模不再需要做除法
static int indexFor(int h, int length) {
// assert Integer.bitCount(length) == 1 : "length must be a non-zero power of 2";
return h & (length-1);
}
2
3
4
5
6
7
8
9
10
11
12
13
14
15
16
17
18
19
20
21
22
23
24
正如我们所言,HashMap由于使用了2的幂次方,所以在取模运算时不需要做除法,只需要位的与运算就可以了。但是由于引入的hash冲突加剧问题,HashMap在调用了对象的hashCode方法之后,又做了一些位运算在打散数据。关于这些位计算为什么可以打散数据的问题,本文不再展开了。感兴趣的可以看这里。
如果你有细心读代码,还可以发现一点,就是HashMap和HashTable在计算hash时都用到了一个叫hashSeed的变量。这是因为映射到同一个hash桶内的Entry对象,是以链表的形式存在的,而链表的查询效率比较低,所以HashMap/HashTable的效率对哈希冲突非常敏感,所以可以额外开启一个可选hash(hashSeed),从而减少哈希冲突。因为这是两个类相同的一点,所以本文不再展开了,感兴趣的看这里。事实上,这个优化在JDK 1.8中已经去掉了,因为JDK 1.8中,映射到同一个哈希桶(数组位置)的Entry对象,使用了红黑树来存储,从而大大加速了其查找效率。
# 5. 线程安全
我们说HashTable是同步的,HashMap不是,也就是说HashTable在多线程使用的情况下,不需要做额外的同步,而HashMap则不行。那么HashTable是怎么做到的呢?
以下代码及注释来自java.util.HashTable
public synchronized V get(Object key) {
Entry tab[] = table;
int hash = hash(key);
int index = (hash & 0x7FFFFFFF) % tab.length;
for (Entry<K,V> e = tab[index] ; e != null ; e = e.next) {
if ((e.hash == hash) && e.key.equals(key)) {
return e.value;
}
}
return null;
}
public Set<K> keySet() {
if (keySet == null)
keySet = Collections.synchronizedSet(new KeySet(), this);
return keySet;
}
2
3
4
5
6
7
8
9
10
11
12
13
14
15
16
17
可以看到,也比较简单,就是公开的方法比如get都使用了synchronized描述符。而遍历视图比如keySet都使用了Collections.synchronizedXXX进行了同步包装。
# 6. 代码风格
从我的品位来看,HashMap的代码要比HashTable整洁很多。下面这段HashTable的代码,我就觉着有点混乱,不太能接受这种代码复用的方式。
以下代码及注释来自java.util.HashTable
/**
* A hashtable enumerator class. This class implements both the
* Enumeration and Iterator interfaces, but individual instances
* can be created with the Iterator methods disabled. This is necessary
* to avoid unintentionally increasing the capabilities granted a user
* by passing an Enumeration.
*/
private class Enumerator<T> implements Enumeration<T>, Iterator<T> {
Entry[] table = Hashtable.this.table;
int index = table.length;
Entry<K,V> entry = null;
Entry<K,V> lastReturned = null;
int type;
/**
* Indicates whether this Enumerator is serving as an Iterator
* or an Enumeration. (true -> Iterator).
*/
boolean iterator;
/**
* The modCount value that the iterator believes that the backing
* Hashtable should have. If this expectation is violated, the iterator
* has detected concurrent modification.
*/
protected int expectedModCount = modCount;
Enumerator(int type, boolean iterator) {
this.type = type;
this.iterator = iterator;
}
//...
}
2
3
4
5
6
7
8
9
10
11
12
13
14
15
16
17
18
19
20
21
22
23
24
25
26
27
28
29
30
31
32
33
34
# 7. HashTable已经被淘汰了,不要在代码中再使用它
以下描述来自于HashTable的类注释:
HashTable已经被淘汰
If a thread-safe implementation is not needed, it is recommended to use HashMap in place of Hashtable. If a thread-safe highly-concurrent implementation is desired, then it is recommended to use java.util.concurrent.ConcurrentHashMap in place of Hashtable.
简单来说就是,如果你不需要线程安全,那么使用HashMap,如果需要线程安全,那么使用ConcurrentHashMap。HashTable已经被淘汰了,不要在新的代码中再使用它。
# 8. 持续优化
虽然HashMap和HashTable的公开接口应该不会改变,或者说改变不频繁。但每一版本的JDK,都会对HashMap和HashTable的内部实现做优化,比如上文曾提到的JDK 1.8的红黑树优化。所以,尽可能的使用新版本的JDK吧,除了那些炫酷的新功能,普通的API也会有性能上有提升。
为什么HashTable已经淘汰了,还要优化它?因为有老的代码还在使用它,所以优化了它之后,这些老的代码也能获得性能提升。