# React概览
React
是一个声明式,高效且灵活的用于构建用户界面的 JavaScript 库。使用React 可以将一些简短、独立的代码片段组合成复杂的 UI 界面,这些代码片段被称作“组件”。
| 函数组件与类组件的不同 | react的一些技巧使用 |
|---|---|
| hooks | Redux |
| 将React作为UI运行时 | JSX简介 |
| 组件和普通JSX语法区别 | JSX中使用三元运算符 |
| 箭头函数 | react高效技巧 |
| refs | 合成事件event |
| Suspense | 组件 |
| 面试 | 错误提示及调整方法 |
| 生命周期函数 | React中的疑惑点 |
# React 事件和 dom 事件
WARNING
Chrome 中打印的对象展开的时候显示的是当前对象的值,可能已经不是打印的时候的值了,所以需要通过在打印的地方打断点的形式来查看准确的值。或者直接通过打断点查看。
- 事件名 jsx 中采用驼峰命名。
- 参数是一个事件处理函数
# 原生的 dom 事件
click 事件和 href 的优先级:
click >>> href
- Dom 元素中直接绑定
- 直接在 html 中写为字符串
- 将 js 代码放到 js 函数中
如果在后面写 return false 可以阻止默认事件。注意只能是字符串形式的 js 代码,方法调用不行。
<span onclick="console.log('我被点击了!!!')">Click me</span>
<span onclick="handle()">Click me</span>
function handle() {
console.log('我被点击了!!!);
}
2
3
4
- 在 JavaScript 代码中绑定
- DOM0 的写法:直接在 dom 对象上注册事件名称
- Dom 2 的写法
- DOM2 支持同一dom元素注册多个同种事件。
- DOM2 新增了捕获和冒泡的概念。
- DOM2 事件通过 addEventListener 和 removeEventListener 管理
此时返回 false 可以阻止默认事件。
elementObject.onclick = function(){
// 事件处理代码
}
2
3
ele.addEventListener(‘click’, handle, false);
# 事件对象
无论在DOM0还是DOM2还是DOM3中都会在事件函数中传入事件对象
- 常用属性:
currentTarget: 当前时间程序正在处理的元素, 和this一样的;target||srcElement: 事件的目标view: 与元素关联的window, 我们可能跨iframe;eventPhase: 如果值为1表示处于捕获阶段, 值为2表示处于目标阶段,值为三表示在冒泡阶段preventDefault()取消默认事件;stopPropagation()取消冒泡或者捕获;- 除了阻止事件的冒泡,还阻止事件的继续捕获,简而言之就是阻止事件的进一步传播。
stopImmediatePropagation阻止绑定在事件触发元素其他同类事件的callback的运行trusted: 为ture是浏览器生成的,为false是开发人员创建的(DOM3)
# React 事件
- 不传参数
<div className="box1" onClick={this.handleClickOne}>
- 传递参数有两种写法:
- 箭头函数:
<div className="box2" onClick={e => this.handleClickTwo(e)}
- 箭头函数:
- bind 方法:
<div className="box2" onClick={this.handleClickTwo.bind(this, e, others)}
- bind 方法:
# 事件重用
Event Pooling:事件池
react 中的事件会被重用,每一次事件对应的回调函数执行后事件上的所有属性都会失效。
比如通过 setTimeout 异步方式访问事件会报错。
此时的解决方法是调用
persist()方法移出事件池从而保留事件对象。
# 事件处理函数的执行时机
事件处理函数都是在冒泡阶段执行,如果要让事件处理函数在捕获阶段执行,事件名后面加
Capture就行。
onClick ==> onClickCapture
# React 中阻止事件冒泡的三种方式
合成事件中的 currentTarget 指向当前 dom 元素,但是 nativeEvent 的 currentTarget 指向 document
- 阻止合成事件间的冒泡,用
e.stopPropagation(); - 阻止合成事件与最外层 document 上的事件间的冒泡
// nativeEvent 的 currentTarget 指向 document
e.nativeEvent.stopImmediatePropagation();
2
- 阻止合成事件与 除最外层document上的原生事件 上的冒泡,通过判断 e.target 来避免
document.body.addEventListener('click',e=>{
// 通过e.target判断阻止冒泡
if(e.target&&e.target.matches('a')){
return;
}
console.log('body');
})
2
3
4
5
6
7
# 自定义 dom 事件
使用到的事件对象有
Event和CustomEvent
- 自定义事件和触发事件:
// 通过 Event 创建新的事件
const event = new Event('newEvent');
box1.addEventListener('newEvent', function() {
console.log('newEvent 事件被触发了!!!!')
});
setTimeout(function() {
// 通过调用元素的 dispatchEvent 方法在该元素上面触发该事件
box1.dispatchEvent(event);
}, 2000);
2
3
4
5
6
7
8
9
10
11
- 自定义事件的时候,为事件对象添加数据:
const customEvent = new CustomEvent('customEvent', { 'data': '2121212' });
box1.addEventListener('customEvent', function(e) {
console.log('customEvent 事件被触发了!!!!', e, customEvent)
});
setTimeout(function() {
box1.dispatchEvent(customEvent);
}, 2000);
2
3
4
5
6
7
8
# 代码控制触发内置事件
box1.addEventListener('click', function(e) {
console.log('代码控制触发内置事件', e)
});
setTimeout(function() {
const click = new MouseEvent('click')
box1.dispatchEvent(click)
}, 2000)
2
3
4
5
6
7
8
9
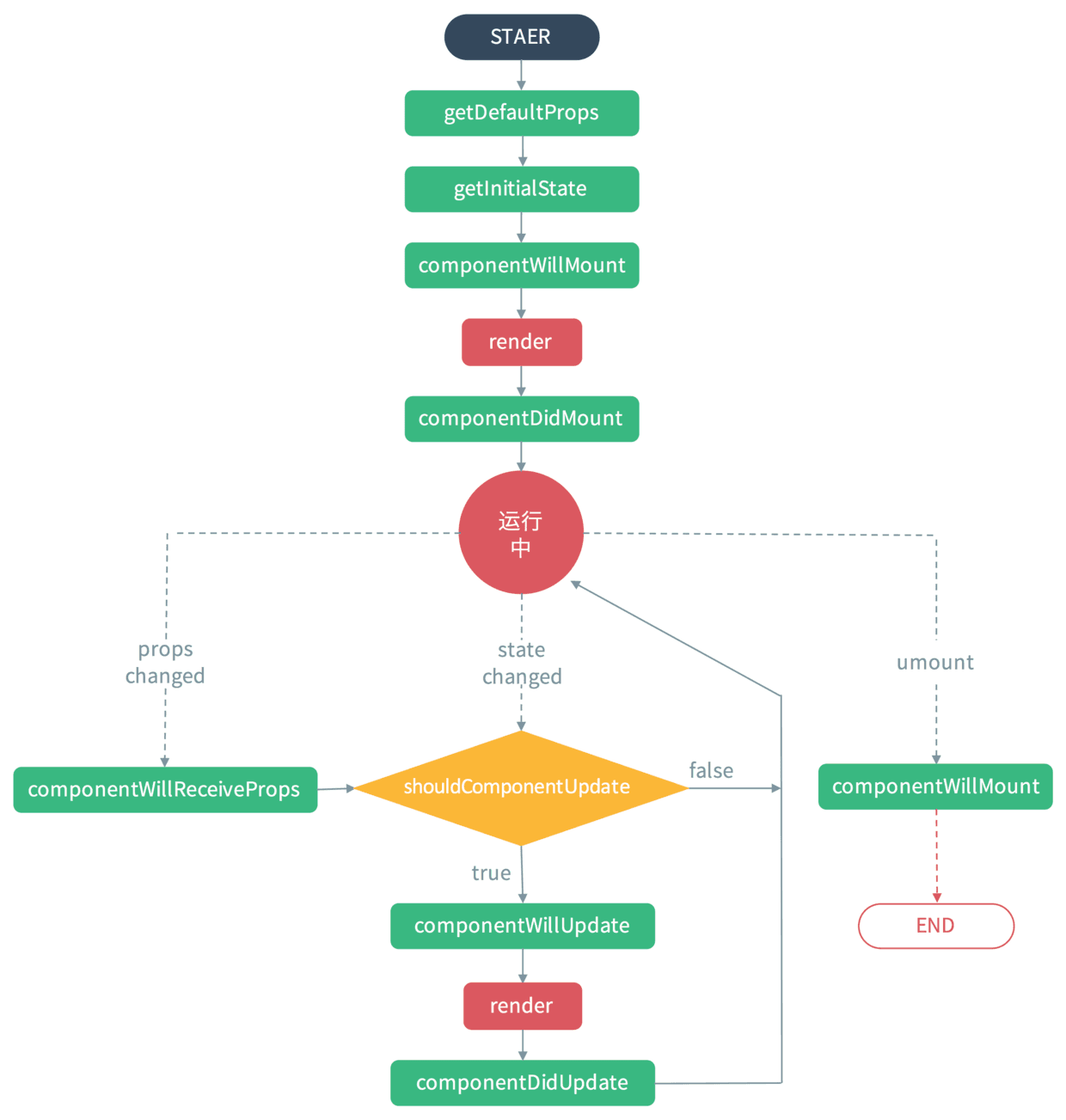
# 更新
# 16-9-0
- 添加
<React.Profiler>API,用于以编程方式收集<React.Profiler>的度量
render(
<Profiler id="application" onRender={onRenderCallback}>
<App>
<Navigation {...props} />
<Main {...props} />
</App>
</Profiler>
);
2
3
4
5
6
7
8
- 删除 unstable_ConcurrentMode,选择 unstable_createRoot
- React DOM重命名不安全生命周期方法
- componentWillMount → UNSAFE_componentWillMount
- componentWillReceiveProps → UNSAFE_componentWillReceiveProps
- componentWillUpdate → UNSAFE_componentWillUpdate
但是,当使用任何旧名称时,您将看到一个警告:运行一个自动重命名它们的“codemod”脚本:
cd your_project
npx react-codemod rename-unsafe-lifecycles
2
- 移除不常见的“模块模式”(工厂)组件
- 在
<video>上添加对 disablePictureInPicture 属性的支持 - 为
<embed>添加对 onload 事件的支持 - 从 DevTools 添加对编辑 useState 状态的支持
- 从 useEffect 调用 setState 时发出警告
- 修复内存泄漏
- 修复 findDOMNode 内部的崩溃,用于封装在
<Suspense>中的组件 - 修复警告消息中不正确的参数顺序
- React DOM Server
修复 CamelCase 自定义 CSS 属性名称的错误输出
- React Test Utilities 和 Test Renderer
添加 act(async () => ...) 用于测试异步状态更新
从不同的渲染器中添加对 act 的支持
# 组件库
# ant-design
# SHINEOUT
SHINEOUT
依据文档介绍,SHINEOUT是一个更加轻量、更加快速的React组件库,
在日常的中后端系统中,表格往往扮演着加载展示数据的角色,但同时,当数据量大的时候,可能会遇到性能瓶颈,界面往往会卡顿,
一般情况下我们可以使用虚拟加载技术,在之前文章中也介绍过,但有时候可能会有一定的局限性。
而SHINEOUT可能会给你提供一个更加优秀的解决方案,提供简单实用的表格组件,性能优秀自适应等。
# 部署
# 用Spring Boot打包你的React应用
# 学习实例
# react实例-我的服务菜单(含一些基本介绍)
# ant-design学习
